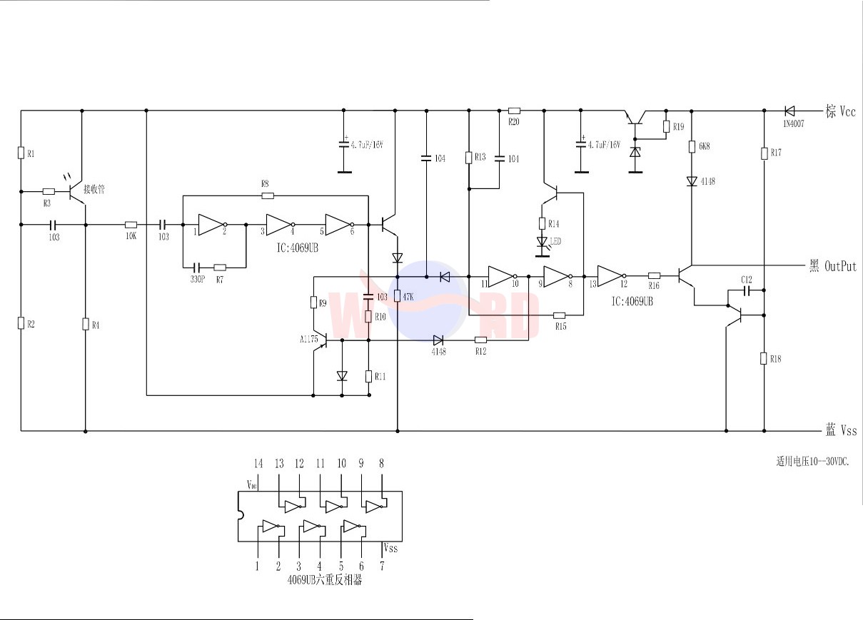
自动扶梯对射光电传感器由一个发光器和一个收光器 组成的光电开关就称为对射分离式光电开关,简称对射式光电开关。它的检测距离可达几米乃至几十米。使用时把发光器和收光器分别装在检测物通过路径的两侧, 检测物通过时阻挡光路,收光器就动作输出一个开关控制信号。

原理图来自https://www.docin.com/p-2104643660.html
https://www.docin.com/p-2104643659.html


自动扶梯对射光电传感器由一个发光器和一个收光器 组成的光电开关就称为对射分离式光电开关,简称对射式光电开关。它的检测距离可达几米乃至几十米。使用时把发光器和收光器分别装在检测物通过路径的两侧, 检测物通过时阻挡光路,收光器就动作输出一个开关控制信号。

原理图来自https://www.docin.com/p-2104643660.html
https://www.docin.com/p-2104643659.html

